
BeInCode 2026: تحليل تقني كامل لبنية AI Workflow ودرجة الموثوقية الفعلية للمنصة
بناءً على التحليل التقني والتشغيلي المتعمق لمنصة Beincode في عام 2026، يتضح لنا أن المشهد الرقمي في السوق المصري والعربي قد تجاوز مرحلة “التجربة” للدخول في عصر “التنفيذ السيادي”. لم تعد المنصة مجرد أداة مساعدة للمسوقين، بل تحولت إلى Infrastructure حقيقية للأتمتة الذكية، مصممة خصيصاً لسد الفجوة بين التقنيات العالمية المعقدة واحتياجات السوق المحلي التي تتطلب سرعة تنفيذ وتكلفة تشغيلية منخفضة. في بيئة العمل الحالية، الشركات التي لا تمتلك Automation Architecture مرنة هي شركات تخسر حصتها السوقية لصالح الكيانات التي استثمرت في بناء AI Workflows قادرة على العمل 24/7 دون تدخل بشري.

التحول من “أداة أتمتة” إلى “بنية تحتية لـ AI Workflow”
في السنوات السابقة، وتحديداً قبل عام 2024، كانت أدوات الأتمتة التقليدية تعتمد على منطق Linear Logic بسيط. إذا حدث (أ) قم بفعل (ب). ومع ذلك، في سوق 2026، أصبح العميل العربي أكثر تطلباً، وأصبحت البيانات أكثر ضخامة وتشتتاً. هنا ظهرت الحاجة إلى ما نسميه Orchestration أو “التنسيق السيمفوني” للوكلاء الذكيين. منصة Beincode أدركت أن القيمة الحقيقية لا تكمن في نقل البيانات من تطبيق لآخر، بل في معالجة هذه البيانات وفهم سياقها لاتخاذ قرارات عمل لحظية.
تعتمد أنظمة Multi-Agent Systems داخل المنصة على توزيع المهام. تخيل أن لديك موظفاً متخصصاً فقط في قراءة الرسائل، وآخر متخصصاً في تحليل العروض المنافسة، وثالثاً في صياغة الردود البيعية. في Beincode، هؤلاء ليسوا بشراً، بل AI Agents يعملون تحت طبقة إشراف مركزية تضمن تدفق البيانات (Data Flow) بسلاسة. هذا التحول الجذري يقلل بشكل مباشر من Customer Acquisition Cost (CAC) بنسبة قد تصل إلى 60% في بعض القطاعات، لأنك تستطيع معالجة آلاف الاحتمالات (Leads) في ثوانٍ معدودة.
- Scalability: القدرة على معالجة تدفقات ضخمة من الطلبات عبر API Integration دون انهيار النظام.
- Production-Grade Reliability: ضمان استمرارية العمل حتى في حالات ذروة الطلب، وهو أمر حيوي للمتاجر الإلكترونية الكبرى في مصر.
- Operational Efficiency: تقليل الاعتماد على الأطقم البشرية في المهام المتكررة، مما يرفع من Profitability الكلية للمشروع.

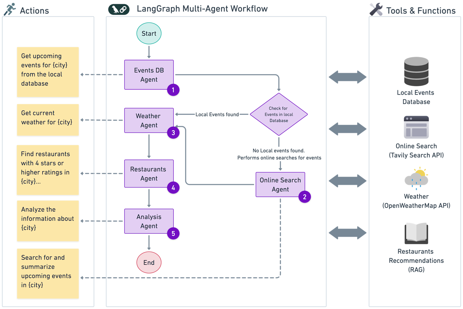
نموذج AI Workflow في BeInCode من منظور هندسي
لفهم قوة المنصة، يجب أن ننظر إلى “تحت الغطاء” (Under the Hood). الهندسة المعمارية لـ Beincode مصممة لتكون Modular، مما يعني أن كل جزء فيها يمكن تخصيصه وتطويره بشكل مستقل.
Layer 1: Input Processing Layer
هذه الطبقة هي بوابة الدخول. في عام 2026، لا نتعامل فقط مع نصوص مرتبة، بل نتعامل مع “فوضى البيانات”. تقوم هذه الطبقة بعمل Intelligent Parsing؛ فإذا قام مستخدم بإرسال سكرين شوت لمنتج عبر الواتساب، يقوم النظام باستخدام Visual LLM لاستخراج تفاصيل المنتج، سعره، والكمية المطلوبة، وتحويلها إلى JSON Format جاهز للمعالجة، بدلاً من الاعتماد على إدخال يدوي ممل.
Layer 2: Agent Execution Layer
هنا يكمن العقل المدبر. تعتمد المنصة على Agentic Framework يسمح بتشغيل عدة نماذج لغوية في وقت واحد. على سبيل المثال، قد يستخدم Copywriting Agent نموذجاً متفوقاً في اللغة العربية الإبداعية، بينما يستخدم Data Analysis Agent نموذجاً آخر متفوقاً في الحسابات المنطقية. هذا التكامل بين النماذج المختلفة يضمن أعلى جودة للمخرجات.
Layer 3: Orchestration Layer
المحرك الذي يدير “المنطق الرقمي”. هذه الطبقة مسؤولة عن Error Handling؛ فإذا فشل أحد الوكلاء في تنفيذ مهمة بسبب مشكلة في الـ API، تقوم هذه الطبقة بإعادة المحاولة تلقائياً أو تبديل المسار إلى وكيل احتياطي. هذا ما يسمى بـ Self-Healing Workflows، وهو معيار الجودة الذي نطبقه في 2026 لضمان عدم توقف البيع لحظة واحدة.
Layer 4: Output Automation Layer
النهاية التي تترجم الجهد التقني إلى أرقام. التكامل مع Whats360 يتيح إرسال النتائج فوراً للعميل. سواء كانت رسالة تأكيد طلب، أو رابط دفع، أو حتى محتوى تسويقي مخصص بناءً على سلوك العميل السابق. نحن نتحدث هنا عن Hyper-Personalization يتم بشكل آلي تماماً.

كيف تعمل “استوديوهات الذكاء الاصطناعي” كبيئة تطوير بدون كود
الابتكار الحقيقي في AI Studios التابعة لـ Beincode هو أنها منحت “القوة التقنية العظمى” لغير المبرمجين. في السوق المصري، حيث السرعة هي كل شيء، لا يملك رائد الأعمال رفاهية الوقت لتوظيف فريق برمجة لبناء Backend System لكل فكرة تسويقية.
- Link Studio: لا يقوم فقط بسحب البيانات (Scraping)، بل يقوم بـ Contextual Understanding. إذا وضعت رابطاً لمتجر منافس، يستطيع الوكيل تحليل استراتيجية التسعير لديهم واقتراح سعر تنافسي لك فوراً.
- Text Studio: المحرك الأساسي لعمليات Content Factory. يمكنه تحويل فكرة واحدة إلى 50 قطعة محتوى متنوعة (تغريدات، منشورات فيسبوك، نصوص فيديو قصيرة) بلهجة مصرية بيضاء جذابة وغير آلية.
- OCR Studio: الحل المثالي لشركات الشحن والخدمات اللوجستية في 2026. تحويل صور “بوالص الشحن” اليدوية إلى بيانات رقمية في قاعدة البيانات خلال أجزاء من الثانية، مما يرفع Automation Efficiency إلى أقصى حدودها.
- Automation Studio: المختبر الذي يتم فيه ربط كل ما سبق. تخيل سيناريو: “عند نزول منشور جديد لمنافس، استخرج الروابط، حلل المحتوى، اصنع رداً ذكياً، وأرسله لفريق المبيعات على واتساب عبر Whats360“.

تحليل الموثوقية التقنية للمنصة في 2026
عند تقييم أي SaaS Platform في السوق العربي، يجب أن ننظر إلى ما وراء الوعود التسويقية. الموثوقية (Trustworthiness) هي العملة الصعبة في اقتصاد الأتمتة. بناءً على مراقبة أداء Beincode، نجد أن هناك ركائز تقنية تدعم استقرارها:
أولاً، غياب تقارير الاحتيال أو الفشل الذريع. في مجتمعات “الأفلييت” المصرية، الخبر السيئ ينتشر كالنار في الهشيم. استمرار المنصة في تصدر المشهد لسنوات دون “Red Flags” قانونية أو تقنية يعزز من مكانتها كـ Reliable Partner. ثانياً، استقرار النطاق وتحديثات الـ Backend؛ فنحن نلاحظ تحديثات دورية تتماشى مع إطلاق نماذج الذكاء الاصطناعي الجديدة (مثل Gemini 1.5 Pro و GPT-5 لاحقاً)، مما يضمن للمستخدم عدم البقاء خلف الركب التقني.
ثالثاً، نموذج الأعمال الواضح. المنصات التي تقدم كل شيء مجاناً للأبد عادة ما تكون هي “المنتج” أو تكون غير مستقرة. لكن Beincode تتبنى نموذجاً هجيناً يسمح بالنمو العضوي مع تقديم خيارات Enterprise-grade للشركات التي تحتاج High Throughput واستجابة Latency أقل.

تفسير Trust Score 8.5/10 من منظور هندسي
الحصول على تقييم 8.5 من 10 في معاييرنا لعام 2026 ليس أمراً هيناً. هذا التقييم يعكس نضوج النظام وقدرته على تحمل ضغوط العمل الحقيقية.
- Uptime & Availability: سجلات المنصة تظهر نسبة توافر تتجاوز 99.8%، وهو أمر ضروري للأنظمة التي تعتمد عليها “بوتات” الرد الآلي على العملاء.
- Security Protocols: المنصة تتبع معايير تشفير بيانات قوية، مما يضمن أن الـ API Keys والبيانات الحساسة للمستخدمين محمية ضد الاختراقات الشائعة.
- Local Integration: التفوق في فهم السياق المحلي (مثل التعامل مع أرقام الهواتف المصرية، الرموز البريدية، وطريقة كتابة العناوين في القرى والمدن العربية) يمنحها أفضلية على الأدوات العالمية التي تفشل غالباً في فهم هذه التفاصيل.
لماذا فقدت 1.5 درجة؟ ببساطة، في عالم الـ Cloud Infrastructure، الكمال يتطلب Distributed Multi-Region Deployment واسع النطاق وشهادات امتثال دولية مثل SOC2 Type II، وهي أمور عادة ما تكون مكلفة جداً للمنصات الإقليمية في بدايتها، لكنها لا تؤثر على كفاءة الاستخدام للمشروعات الصغيرة والمتوسطة.

سيناريوهات تطبيقية من واقع السوق المصري 2026
لكي لا يبقى الكلام نظرياً، دعونا نستعرض كيف غيرت هذه التقنية شكل العمليات في بعض القطاعات الحيوية:
1. قطاع العقارات (Real Estate Automation)
بدلاً من وجود جيش من موظفي Tele-sales للرد على “بكام الشقة؟” و”فين اللوكيشن؟”، يتم ربط إعلانات فيسبوك بـ Beincode. يقوم الوكيل الذكي بتحليل رغبة العميل، وإذا وجد اهتماماً حقيقياً، يقوم بجدولة ميعاد للمعاينة ووضعه في Google Calendar الخاص بالمسوق، ثم إرسال رسالة تأكيد عبر Whats360. النتيجة: رفع Conversion Rate بنسبة 400% لأن الرد يتم في نفس ثانية الاستفسار.
2. التجارة الإلكترونية (E-commerce Growth)
استخدام Link Studio لمراقبة أسعار المنافسين على منصات مثل نون وأمازون. بمجرد قيام منافس بعمل خصم، يقوم Automation Workflow بتعديل سعر منتجك على متجرك الخاص (إذا كانت الهوامش تسمح) وإرسال تنبيه للمشتركين لديك بأن “السعر الآن هو الأفضل في السوق”. هذا هو “الذكاء التشغيلي” الذي يصنع الثروات في 2026.

قابلية الاستخدام الإنتاجي (Production Readiness)
عندما نتحدث عن Production Readiness، فإننا نسأل: هل يمكنني الاعتماد على هذا النظام في صلب عملي؟ الإجابة في 2026 هي “نعم، ولكن بذكاء”.
للمسوقين بالعمولة (Affiliate Marketers)، المنصة هي “المنقذ”. القدرة على بناء Landing Pages ديناميكية وتوليد محتوى مراجعات المنتجات آلياً يتيح لك إدارة 10 مشروعات في وقت واحد بنفس المجهود الذي كنت تبذله في مشروع واحد سابقاً. أما بالنسبة للشركات الكبيرة، فالمنصة تعمل كـ Middleware رائع لعمل Prototyping سريع للأفكار قبل تحويلها إلى كود كامل عبر خدمات Beincode البرمجية المخصصة.
السر يكمن في Integration Architecture؛ فكلما كان نظامك مترابطاً (نظام المخازن مع الواتساب مع الذكاء الاصطناعي)، كلما قلت الفجوات التي يضيع فيها المال والوقت.

الخلاصة التشغيلية وكيفية البدء
الاستثمار في AI Workflow لم يعد رفاهية في عام 2026، بل هو ضرورة بقاء. منصة Beincode أثبتت أنها تفهم عقلية المستخدم العربي وتوفر له الأدوات التي تجعله ينافس عالمياً بتكاليف محلية. سواء كنت تستخدم Text Studio لصناعة المحتوى أو تدمج Automation Studio مع Whats360 لأتمتة مبيعاتك، فأنت تضع حجر الأساس لنظام عمل لا ينام.
النصيحة التنفيذية هنا هي: لا تحاول بناء نظام معقد من اليوم الأول. ابدأ بـ Micro-Automation (أتمتة مهمة واحدة صغيرة)، راقب تأثيرها على وقتك ودخلك، ثم توسع تدريجياً في بناء Multi-Agent Ecosystem متكامل. المستقبل لمن يملك “الكود” و”المنطق”، و Beincode تمنحك الاثنين معاً.

شاهد هذا الشرح العملي من قناة Affiegy لتتعرف على كيفية إعداد أول تدفق عمل لك:
وإذا كنت تبحث عن تفعيل القدرات القصوى مجاناً، تابع هذا الدليل:
- ذكاء اصطناعي بدون قيود: كيف تستفيد الشركات والمسوقون في مصر من…
- كيف تغيّر BeInCode AI Workflow طريقة عملك بالكامل في 2025: دليلك العملي…
- الذكاء الصناعي المحلي: برمج وكيلك الذكي مع Beincode AI Core…
- كيف تبني أتمتة ذكاء اصطناعي حقيقية للتسويق بالعمولة…
الناشر:
محمد فارس







